Peer Review Process

Introduction

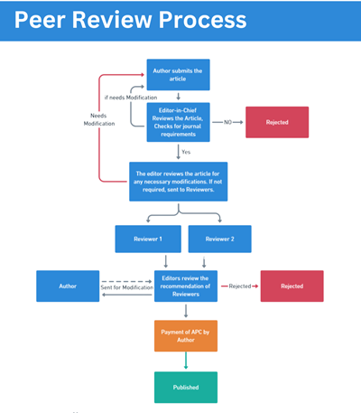
At Insieme Arti - Journal for Performing Arts, we take pride in our rigorous yet efficient process for reviewing and publishing articles. When authors submit their manuscripts to us, whether via email or our online submission form, they enter into a meticulous journey of evaluation and refinement. Each manuscript is carefully reviewed by at least two experts in the field, who provide detailed feedback and recommendations. Led by our Editor-in-Chief, decisions are made regarding the acceptance, revision, or rejection of the manuscript, always with the aim of upholding the highest standards of quality and relevance.

Review Process Timeline

1

Submission

Authors upload their complete manuscripts to Insieme Arti - Journal for Performing Arts by filling out an online submission form. These manuscripts can be research articles or other types of contributions, such as reviews or opinion pieces.

2

Review by Editor-in-Chief

Once received, the manuscripts are reviewed by Editor-in-Chief. If the manuscript complies with the guidelines, it will be forwarded to Editor in Editorial Board for further screening.

3

Review by Editor

Once received by Editor-in-Chief, the manuscripts will be screened and if satisfied are sent to at least two reviewers who are experts in the field. These reviewers carefully read through the manuscripts and evaluate them based on their quality, relevance, and contribution to the field. If manuscript needs modification, it will be sent to the Author with comments.

4

Expert Review Process

After reading the manuscripts, the reviewers provide detailed feedback and comments. They may suggest revisions or offer recommendations for improvement. This feedback is then sent back to the Editorial Office for further processing.

5

Editorial Decision

The Editor-in-Chief/Editor of Insieme Arti - Journal for Performing Arts reviews the comments from the reviewers and decides on the next steps. They may choose to accept the manuscript as is, reject it, or ask the authors to make revisions based on the reviewers' feedback.

7

Re-Review (Optional)

Once the authors submit their revised manuscripts, they may be sent back to the reviewers for another round of evaluation. This ensures that the necessary improvements have been made and that the manuscript meets the journal's standards.

8

Final Decision

Based on the feedback from the reviewers and the quality of the revised manuscript, the Editor-in-Chief makes a final decision. This could involve accepting the manuscript, rejecting it, or requesting further revisions.

9

Payment and Final Submission

If the manuscript is accepted, the authors are required to complete any necessary payments and submit the final version of their manuscript by a specified deadline.

10

Publication

Once all requirements are met and the final version of the manuscript is received, the article is published online in the journal. This typically occurs within three working days of receiving the necessary documents.

Our Commitment

Throughout this entire process, Insieme Arti strives to maintain clear communication with authors, reviewers, and editors. The goal is to ensure that high-quality, impactful research is published in a timely manner.

Process Flow Diagram